好风凭借力,扬帆正当时。2020年度各省市选调生、公务员招考工作已陆续开展,为了鼓励华理有志学子响应国家号召加入公职人员队伍、赴基层干事创业,校学生就业指导服务中心将于10月11日-13日开展“砺公计划”训练营。通过政策解读、校友分享、进阶培训等多种方式,增进学生对于公共部门工作的了解,强化到基层工作的信念,提高基层公共部门就业胜任力,培养并输送一批优秀华理学子到各省市公共部门工作。
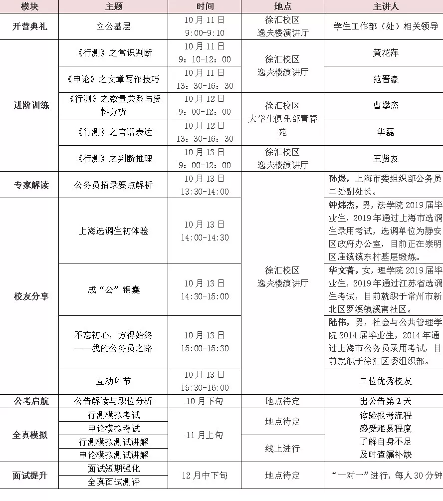
2019年“砺公计划”日程安排

★就业意向为各地公共部门的2020届毕业生(选调生、公务员、三支一扶、村官等);
★ 有志于赴基层公共服务部门的低年级学生
★ 权威师资:名师指点+专家解读+学长引路
★ 通关秘籍:高频考点精讲课+上考蓝宝书+申论字帖+考霸笔记+线上学习卡
★ 实战演练:全真模考+专业解析+“一对一”面试指导
★ 扫码报名

扫码提交报名信息,入群交流请联系郭同学:16601735821
报名同学不需要支付任何费用,一旦报名成功,请务必准时参加系列活动。
报名截至10月10日16:00!!!